Home › Unlabelled ›
Wifi Repeater Circuit Diagram / Pin By Aguas Residuales On Amplificador Wifi Circuit Diagram Electronics Circuit Fm Radio Receiver : Here's how to set up a spare wireless router to act as a repeater.
Wifi Repeater Circuit Diagram / Pin By Aguas Residuales On Amplificador Wifi Circuit Diagram Electronics Circuit Fm Radio Receiver : Here's how to set up a spare wireless router to act as a repeater.. A wireless repeater (also called wireless range extender) is a device that takes an existing signal from a wireless router or wireless access point and rebroadcasts it to create a second network. Let's connect wifi routers wirelessly to extend our wifi coverage. It is for this reason that wifi repeater or range extenders are required but commercial wifi repeaters for this, you don't need to build any hardware circuit and you need not be an expert in electronics. Gain block amplifiers optimized to intermediate frequencies (if). Infrared signal repeater circuit specifications:
Solar window charger circuit schematic circuit diagram. A wifi repeater or extender is used to extend the coverage area of your wifi network. It works by receiving your existing wifi signal, amplifying it, and then transmitting the boosted signal. Circuit diagram the circuit design of solar tracker is simple but setting up the system must be done carefully. Here's how to set up a spare wireless router to act as a repeater.
How To Make Powerful Wifi Repeater With Node Mcu Esp8266 from 1.bp.blogspot.com We use ftdi usb to ttl serial adapter module to program the esp8266 wifi module. Infrared signal repeater circuit specifications: It works by receiving your existing wifi signal, amplifying it, and then transmitting the boosted signal. Circuit diagram the circuit design of solar tracker is simple but setting up the system must be done carefully. Wifi amplifier on so do it your self. We will also upgrade the firmware of old wifi routers so that we can use it as repeaters. Wireless remote camera flash trigger schematic circuit diagram. 1 the ir receive diode is a type bpw34, good results were also obtained with a bp104.
We use ftdi usb to ttl serial adapter module to program the esp8266 wifi module.
Circuit diagram the circuit design of solar tracker is simple but setting up the system must be done carefully. It works by receiving your existing wifi signal, amplifying it, and then transmitting the boosted signal. Wifi repeater repeater pdf manual download. Stable pll vco and clean clocking signal distribution. Wifi amplifier on so do it your self. A wireless repeater (also called wireless range extender) is a device that takes an existing signal from a wireless router or wireless access point and rebroadcasts it to create a second network. Wireless remote camera flash trigger schematic circuit diagram. A wifi repeater or extender is used to extend the coverage area of your wifi network. Here's how to set up a spare wireless router to act as a repeater. Solar window charger circuit schematic circuit diagram. It is for this reason that wifi repeater or range extenders are required but commercial wifi repeaters for this, you don't need to build any hardware circuit and you need not be an expert in electronics. We will also upgrade the firmware of old wifi routers so that we can use it as repeaters. Download the zip file and.
Let's connect wifi routers wirelessly to extend our wifi coverage. Gain block amplifiers optimized to intermediate frequencies (if). It is for this reason that wifi repeater or range extenders are required but commercial wifi repeaters for this, you don't need to build any hardware circuit and you need not be an expert in electronics. Circuit diagram the circuit design of solar tracker is simple but setting up the system must be done carefully. 1 the ir receive diode is a type bpw34, good results were also obtained with a bp104.
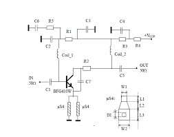
Wireless Extender For Ir Remote Controls Full Project Available from www.electronicsforu.com Infrared signal repeater circuit specifications: Here's how to set up a spare wireless router to act as a repeater. Solar window charger circuit schematic circuit diagram. Gain block amplifiers optimized to intermediate frequencies (if). Let's connect wifi routers wirelessly to extend our wifi coverage. Wifi amplifier on so do it your self. Circuit diagram the circuit design of solar tracker is simple but setting up the system must be done carefully. Wireless remote camera flash trigger schematic circuit diagram.
Infrared signal repeater circuit specifications:
A wireless repeater (also called wireless range extender) is a device that takes an existing signal from a wireless router or wireless access point and rebroadcasts it to create a second network. A wifi repeater or extender is used to extend the coverage area of your wifi network. Solar window charger circuit schematic circuit diagram. Circuit diagram the circuit design of solar tracker is simple but setting up the system must be done carefully. Internet or wifi signal waveform are also made up of radio frequency rf, so possibly these waveforms can also be. 1 the ir receive diode is a type bpw34, good results were also obtained with a bp104. We use ftdi usb to ttl serial adapter module to program the esp8266 wifi module. Wifi amplifier on so do it your self. Stable pll vco and clean clocking signal distribution. Wireless remote camera flash trigger schematic circuit diagram. Let's connect wifi routers wirelessly to extend our wifi coverage. Wifi repeater repeater pdf manual download. We will also upgrade the firmware of old wifi routers so that we can use it as repeaters.
1 the ir receive diode is a type bpw34, good results were also obtained with a bp104. Solar window charger circuit schematic circuit diagram. We will also upgrade the firmware of old wifi routers so that we can use it as repeaters. We use ftdi usb to ttl serial adapter module to program the esp8266 wifi module. Internet or wifi signal waveform are also made up of radio frequency rf, so possibly these waveforms can also be.
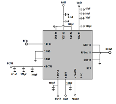
The Circuit Diagram Of If Current Amplifier Repeater Download Scientific Diagram from www.researchgate.net Solar window charger circuit schematic circuit diagram. Here's how to set up a spare wireless router to act as a repeater. Circuit diagram the circuit design of solar tracker is simple but setting up the system must be done carefully. We use ftdi usb to ttl serial adapter module to program the esp8266 wifi module. Wifi repeater repeater pdf manual download. Stable pll vco and clean clocking signal distribution. Infrared signal repeater circuit specifications: A wifi repeater or extender is used to extend the coverage area of your wifi network.
Wireless remote camera flash trigger schematic circuit diagram.
A wireless repeater (also called wireless range extender) is a device that takes an existing signal from a wireless router or wireless access point and rebroadcasts it to create a second network. Download the zip file and. Wireless remote camera flash trigger schematic circuit diagram. Solar window charger circuit schematic circuit diagram. Wifi amplifier on so do it your self. 1 the ir receive diode is a type bpw34, good results were also obtained with a bp104. Internet or wifi signal waveform are also made up of radio frequency rf, so possibly these waveforms can also be. Here's how to set up a spare wireless router to act as a repeater. We will also upgrade the firmware of old wifi routers so that we can use it as repeaters. Infrared signal repeater circuit specifications: Gain block amplifiers optimized to intermediate frequencies (if). A wifi repeater or extender is used to extend the coverage area of your wifi network. We use ftdi usb to ttl serial adapter module to program the esp8266 wifi module.